武汉室内装饰设计培训、武昌家装工装培训
请询价
免费预约试听
限时领取试听名额
课程简介
【赛比尔武汉室内设计培训中心】:武汉室内装饰设计培训、武昌室内设计培训哪里好、武汉室内设计培训、武汉景观效果图设计培训、武汉专业效果图制作、武汉3dmax培训、武汉cad培训、武汉ps培训、武汉平面设计培训、武汉网页设计培训、武汉办公自动化培训、武汉flash培训、武汉模具设计培训、
武汉室内设计培训学校学习内容:
1、全面系统学习使用3dMax、VRay、Photoshop、Vray软件制作室内效果图技术。通过多个实例制作,掌握室内效果图的工作流程。能够根据空间的功能特点制作不同的气氛效果。
2、了解室内设计很新发展趋势、学习室内设计基本方法、人体工程学和陈设等
【3DMAX课程大冈】:
武汉3dmax室内设计培训课程
1、各项面板区域简介。学习如何自定义界面以及快捷方式,方便加快操作效率
2.常用菜单以及工具使用:文件的创建、保存、打包以及导出导入合并。常用的选择,控制命令
3.3D模型创建:标准三维实体和扩展三维实体的创建,使用和控制。
4..标准2D图形创建,控制和使用,平面图形与立体图形的转换,理解建模思路
5.常用修改面板使用:挤出、挤压、编辑样条曲线、拉伸、弯曲、旋转、曲线、,编辑多边形等命令
6.自定义修改面板:根据个人操作习惯添加常用修改命令快捷按钮。
7.多边形poly建模:
A:了解修改编辑器中poly模型各项命令层级常用命令
B:poly子物体对poly模型进行修改;
C:修改编辑器结合子物体对poly模型进行修改;
D:结合家具、造型、建筑、景观、地形等实例讲解
A:创建NURBS曲线的基本方法;
B:在子物体中对NURBS曲线进行修改;
C:修改编辑器中对NURBS进行修改;
D:子物体结合修改编辑器对NURBS进行修改;
E:创建三维NURBS曲面的建模方法;
F:对三维NURBS曲面进行修改;
G:结合家具,建筑,曲面建模的方法
9..多边形poly建模技巧:
11.灯光:
A:标准灯光类型 物理灯光类型以及灯光在常见场景中的应用
B:各项灯光常用参数以及各场景的调节
C:物理灯光光域网的加载以及调节
D:常用灯光与真实灯光的区别和共性
12.材质:
A:材质编辑器的界面介绍
B:常用操作工具按钮的使用
C:材质以及贴图类型简介
D:常用材质色彩,纹理,各种效果的参数设定
13.高级材质:
A:材质的层次构架以及关联关系
B:常见的父子级材质类型
14.完整空间的制作
A:理解空间结构,进行功能分区划分,运用已知的风格创建常见模型
B:相图:理解透视原理、
C:灯光布局:理解场景的明暗以及色彩关系
D:材质:根据场景风格,色彩关系以及设计思路,对场景中的模型赋予材质。
结合案例讲解各类型场景效果图的制作流程以及整体效果的后期处理。
【VRAY渲染器】: 目标:熟练掌握Vray插件的重要命令,根据设计的需要,渲染出不同氛围的效果,通过后期处理使画面达到现实逼真的效果
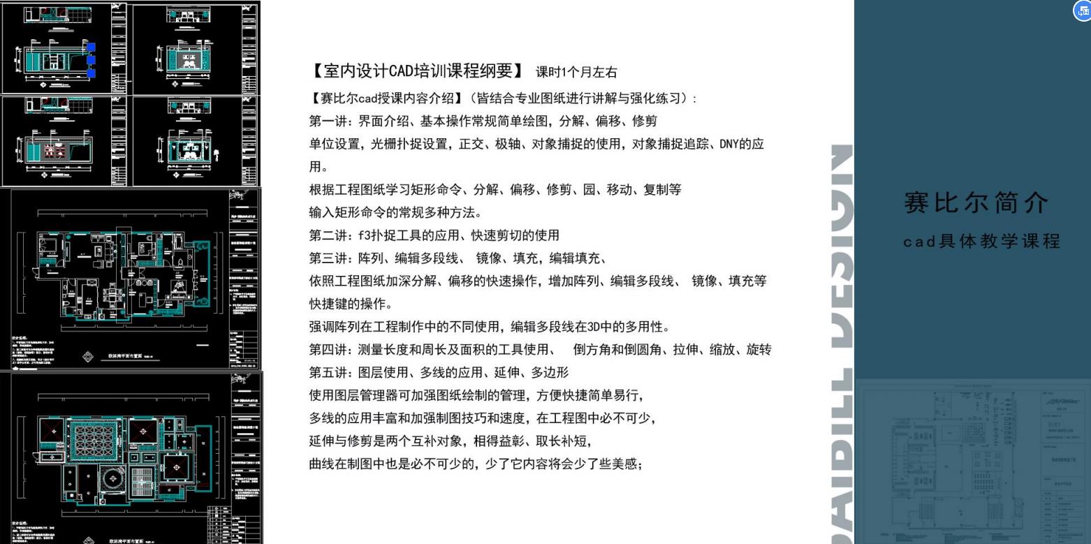
【CAD软件】:目标:熟练掌握Autocad软件的重要命令,能独立完成某空间的平面图、天花图、立面图、剖面图、大样图以及装框打印出图。
【Photoshop 后期处理】:3dmax通道渲图在Photoshop后期中的应用,后期人物,植物,主要课题内容包括室外效果图后期、建筑效果图后期、园林景观后期及园林植物的应用。
【就业方向】:
在设计院所、建筑室内外装饰从事室内设计、效果图及施工图制图及与室内设计相关的工作、房地产、建筑工程、装饰装修、广告制作等从事三维图形设计、室内室外装饰设计以及效果图设计、建筑景观设计。CAD机械图设计三维图形设计.
【开课时间】:随到随学、常年循环开设、早班、下午班、晚班、周末班、还有短期班








评分
40课程数
264校区数
1
机构简介:本教育中心都是从教和工作多年的大学讲师授课,教学经验丰功卓越,也是高校内较经典和专业的平价培训,特色小班5人组教学模式+加强辅导过关,打破所有的传统的培训模式。资深设计师亲自授课,教学讲师都具有十多年的工作经验。先进的教学模式:理论与案例相结合,是从通过案例的教学和学习来掌握设计软件,不是学软件而学软件,如何结合设计要素在设计中应用。武汉赛比尔IT教育网是由省教委和劳动局审批,并由有权威的社会实践经验和教学经验的大专院校教师及社会优秀设计师的专业教师队伍授课和辅导的一家电脑培训机构。自九八年开设以来,本教育中心本着为民族教育事业为己任,以独特的、认真负责的教学方式和原则为社会输送大量的优秀人才和设计精英,并获得许多企业的赞许和社会殊评。本教育中心都是从教和工作多年的大学讲师授课,教学经验丰功卓越,也是高校内较经典和专业的平价培训,特色小班5人组教学模式+加强辅导过关,打破所有的传统的培训模式,从初级到高级一步到位,*优秀的推荐就业或实习。不鼓捣吹嘘,切切实实做到为学子们的IT教育服务。电脑已是现代高科技的象征,学习和掌握电脑不仅是为了我们自己,是为了我们民族的强大、国家的繁荣,金戈铁马、莺歌燕舞,更是为了广袤无垠、灿烂和神秘的宇宙学习而奋斗。【教学模式】:理论与案例相结合,是从通过案例的教学和学习来掌握设计软件,不是学软件而学软件,如何结合设计要素在设计中应用,引导学子们学习之余要多看多悟多练,多看--欣赏优秀的设计作品可以提高审美、悟—可丰富和提高的想象力和创作力;一人一机,温习、讲课、上机练习巩固加深三部曲。我们的纪律和制度是每天上课必须到,有事必须请假,每天上课的内容必须完成。
更多
点击获取距我最近校区
-
洪山校区

街道口未来城
电话咨询
