深圳运动控制编程技术培训
请询价
免费预约试听
限时领取试听名额
课程简介

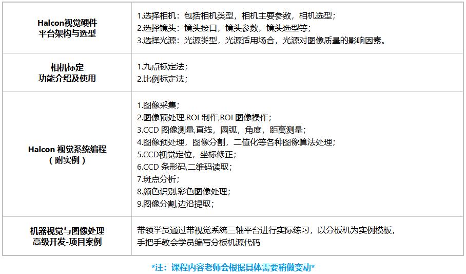
*注:课程内容老师会根据具体需要稍做变动*
二.运动控制卡编程培训内容

1.运动控制卡基本控制函数讲解;
2.运动控制卡走 CAD 图形路径;
3.运动控制卡应用的工程实例原代码讲解,并提供原代码;
4.实际操作,具体案例分析,实操内容包括基本的单轴运动,直线和圆弧插补运动,I/O 读取,变速运动等;
5.运动控制卡手动,示教编程,与数据库相结合的自动运行编程;
三.CCD视觉 编程培训主要内容


评分
42.5课程数
11校区数
1
机构简介:华山编程培训中心创办13年来,专业致力于前沿的自动化控制技术培训: 上位机编程,C#编程,运动控制卡,CCD机器视觉,视觉检测编程培训,LABVIEW,NI 视觉,VB编程,TESTSTAND 编程培训。华山编程培训中心核心竞争力:自动化前沿技术,专业的师资力量,齐全的教学设备,13年的教学实践,完善的教学体系,实际项目课程,有线上课,线下全日班,线上线下相结合教学方式,手把手教学,一对一学员答疑辅导,技术支持专享服务!华山编程培训中心口号: 为社会服务,为民族工业服务,为广大工程师服务!华山自动化编程培训中心由多名具有实战经验的工程师授课,融入自己多年的实践经验,理论结合实际,是国内专业的上位机C#编程&运动控制&机器视觉&视觉检测编程培训机构。
更多
4.3分
5.0满分
-
T**y
4.2分
默认好评。
报名课程:
C#运动控制卡CCD机器视觉综合编程培训 学费:¥6380
报名时间:
2025-12-25
点击获取距我最近校区
-
华山上位机培训

南山大道1124号南油第四工业区
电话咨询
