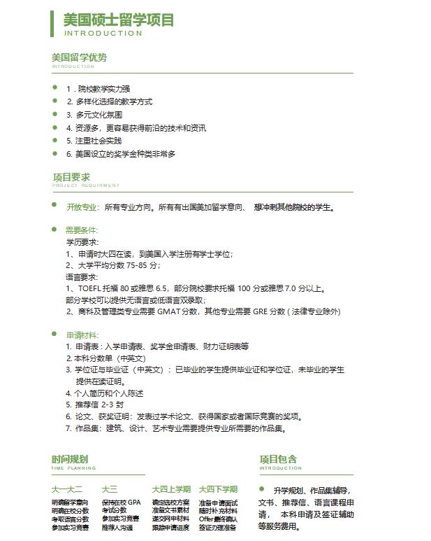
上海美国留学项目(本科+硕士)
请询价
免费预约试听
限时领取试听名额
课程简介




评分
40课程数
19校区数
1
机构简介:一、机构定位与核心使命艺思妙教育以 “成为学生终生的学习与职业生涯顾问” 为核心目标,专注整合国内外艺术设计、新闻传播、环境设计等专业院校资源,为学生与家长搭建专业知识积累平台及信息获取直达通道,以学业生涯顾问角色提供专业化、定制化、国际化服务。二、主营业务与服务模式艺思妙教育的业务体系全面覆盖多阶段教育需求,横跨招录学历培训、国际教育与留学咨询服务、职业能力及兴趣培养三大板块,可针对不同学历学生定制多样化服务模式,全方位满足艺术教育各类培训需求。同时,机构打造 “学历教育 + 职业教育” 一体化教育平台,通过三大核心路径实现资源与服务的深度融合:通道贯通:打通升学从国内到国际的衔接通道、游学从实践到技能的提升通道、职业从培训到就业的发展通道;场景互补:实现线上学习与线下学习的场景互补,兼顾学习灵活性与体验感;资源互融:推动国内教育与国际教育并行发展,整合国内外优质教育资源,提供教育培训、项目研发、定制化课程等一站式教育咨询及解决方案。三、核心师资与竞争优势艺思妙教育拥有一支兼具国际化视野与实战经验的优质师资团队,是机构服务质量的核心保障:1.师资背景专业扎实,作品集指导能力突出:核心教师毕业于海外知名大学,具备深厚海外学术背景,且部分为现任大学相关专业教师;在艺术设计等领域拥有丰富作品集指导实战经验与大量成功案例,既能提升学生专业水平,又能助力其针对性完成各大学优秀作品集,为升学奠定关键基础。2.国际化师资配置,衔接世界教育前沿:团队吸纳来自美国、意大利等美洲及欧洲地区的外籍教师,可在学业指导、留学专业规划上提供高质量、高匹配度支持;借助外籍教师的行业经验与国际视野,帮助学生在知名院校申请竞争中展现差异化优势,确保与世界教育前沿有效接轨。3.留学服务经验成熟,知名院校录取有保障:教师团队精通留学申请全流程,对世界各大学及知名院校的专业要求、历年录取难易度、申请技巧有深入研究;以专业态度、贴心服务把控每一个申请环节,能有效提升学生知名院校录取,为学生获取预期 offer 提供坚实助力。
更多
点击获取距我最近校区
-
上海艺思妙教育

上海市南京西路2-68号新世界城
电话咨询
