济南中级注册安全工程师强化冲分班
请询价
免费预约试听
限时领取试听名额
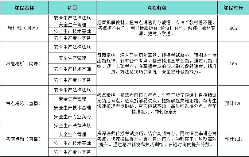
课程简介

配套资料
"纸质版:
1.考点精炼讲义
1.考前点题试卷
电子版:1.课程精讲讲义
2.习题带练讲义
3.**26年学习计划
4.四色笔记
5.考前30页纸
6.临考一小时
7.思维导图
8.提升攻略
9.历年考试真题
"
评分
40课程数
5校区数
1
机构简介:本公司是一家专注于职业资格证书培训的专业教育机构,聚焦中级注册安全工程,中级经济师,建造师,社会工作师等证书培训领域,致力于为广大学员提供高质量、专业化、针对性强的备考指导服务。自成立以来,公司组建了一支由行业资深讲师、一线实务大咖构成的教研教学团队。团队深耕考纲考点,紧贴行业发展趋势与考试动态,精心打磨出一套集系统课程讲授、真题深度解析、考点精准提炼、考前冲刺模拟于一体的科学培训体系。无论是注册安全工程师的专业实务要点,中级经济师的经济理论与实操应用,还是社会工作者的实务技能与综合能力,都能为学员提供全方位、多层次的教学支持,助力学员高效备考,稳步提升应试能力。践行社会责任,传递教育温度是公司的重要发展理念。自2023年起,公司连续三年足迹覆盖省内多个地市与区县。针对三大核心考证项目,公司开放精品课程、备考资料与线上答疑服务,累计吸引15万余名从业者与备考学员参与培训,帮助众多基层工作者、职场人士提升职业素养与专业能力,以实际行动推动职业教育普惠化发展,赢得了社会各界的高度认可与广泛赞誉。未来,公司将继续坚守“专业赋能成长,教育成就未来”的初心,不断迭代优化课程内容与服务模式,深化教研实力,拓宽服务范围,力争为更多职业人群提供优质的证书培训解决方案,为行业人才队伍建设与社会经济发展贡献更多力量。
更多
点击获取距我最近校区
-
济南历城益程未来教育

山东省济南市历城区唐冶街道山东设计创业产业园南区(东8区·企业公馆)B33号楼
电话咨询
