东莞SolidWorksElectrical
请询价
免费预约试听
限时领取试听名额
课程简介
第一部分:介绍软件总体、布局结构、工程管理
1.新建、打开以及关闭项目、项目模板介绍、压缩与解压缩、项目属性填写。
2.工具栏、菜单结构、语言、设置。
3.项目重命名、修改项目属性内容、新建页类型、不同类型图纸区别作用。
4.更换页图框、页命名、项目中页的复制。
第二部分:绘制原理图
1.新建原理图页,图纸页属性。
2.绘制多线、单线。
3.插入原理图符号,移动、复制、旋转符号。
4.符号属性。
5.添加新符号。
6.电缆选型,分配电缆的芯,生成连接线编号。
7.插入黑盒子,生成黑盒子连接点,更改黑盒子连接点代号,添加黑盒子设备连接点。
8.转移管理。
9.新建宏,插入宏。
10.绘制PLC,PLC输入/输出管理 ,PLC选型,PLC关联,PLC图纸绘制。
11*2D机柜布局,添加机柜,添加机柜、线槽、导轨。
12.生成报表,选择报表,生成报表图纸,更新报表,导出报表其它格式。
第三部分:3D机柜布局
1.添加Elecworks插件。
2.插入机柜、线槽、导轨等辅件。
3.插入3D元件。
4.转换电气零件。
5.插入端子排。
6.自动布线。
备注:1、 培训学时约6天,培训时间为初定计划,培训过程中会根据学员掌握情况适当调整(可延长或缩短时间,学时不限,原则是能做到独立设计,学完之后有问题也可以随时回来解答),培训内容顺序也会视情况作穿插讲解。可安排一对一随到随学。
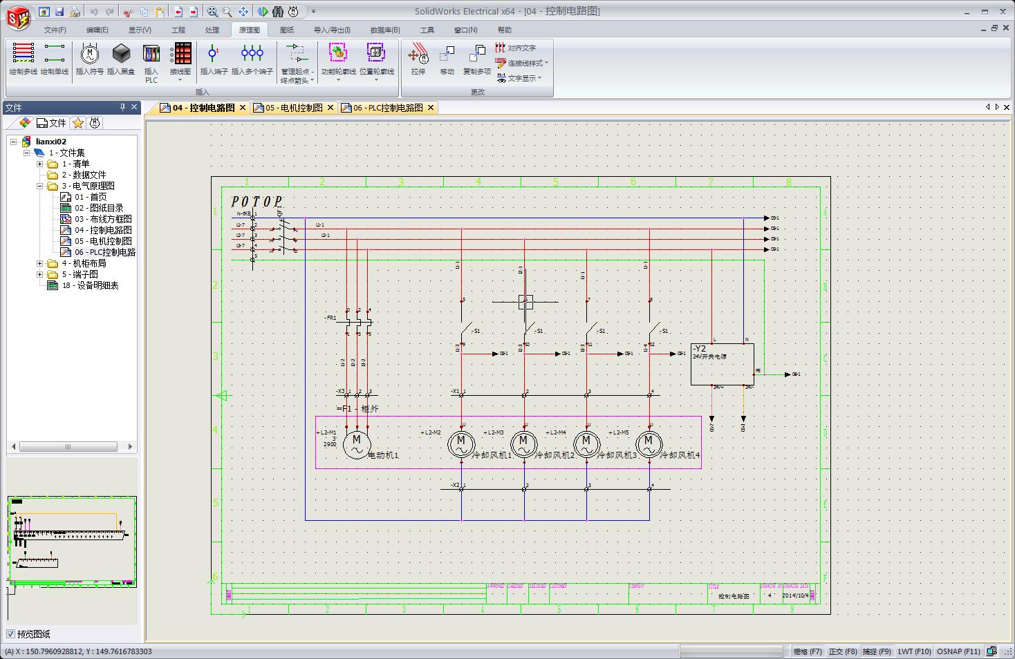
控制电路图

端子图
设备明细表
电线清单

三维模型

评分
40课程数
24校区数
1
机构简介:广州有道计算机科技有限公司是一家专业的有限元分析、非标自动化设计、钣金工程、产品设计及机构运动仿真技术服务供应商,致力于为国内外企业及个人提供工程咨询、机械设计培训、产品设计培训、工业设计培训等全方位的产品工程解决方案及CAD/CAE技术的推广。给从事产品开发、工程设计的企业提供先进的专业虚拟原型设计、分析技术和咨询服务,帮助企业提升其研发水平,缩短产品开发周期,降低开发成本,保持市场竞争优势。我们服务过的客户包括:台北东聚、爱派科电源、永立电机、安利、动利电子、锡山集团、雅迪集团、工业和信息化部电子第五研究所、思瑞克斯、然斯康波达、乐瑞、兴世机械、Roca、欧司朗、三友、广汽研究院、广铝、信濠、航新航空、中机建等众多大中型企业。
更多
点击获取距我最近校区
-
有道计算机培训

莞太路34号创意产业园
电话咨询
