北京经济管理学高级研修班
请询价
免费预约试听
限时领取试听名额
课程简介
课程亮点:
1.为专业人士量身订制的教育项目——本课程班专为接受过MBA、EMBA教育以及其它硕士教育的专业人士所设计,为大家提供持续深入学习的平台,以进一步丰富和拓展已有知识结构;同时为符合条件的学员提供进一步学术深造的机会。
2..阵容强大的师资队伍——本项目将安排中国社会科学院具有极高学术声誉和社会影响力的著名学者、博士生导师参与授课;此外,还将在其他著名高校和中央部委选聘一批功底深厚、授课经验丰富的教授或学者型领导参与授课。
3.独具特色的课程结构——课程设计以金融学专业博士生课程方案为本源,在确保科学性与学术性的基础上,突出实用性、新颖性与前沿性。
4.内容丰富的学习安排——除课堂授课外,在双向选择的前提下,安排指导教师对学员进行一对一学术指导,还为学员提供参加社会实践、课题研究或学术活动的机会及进一步深造的机会。
学制:总学制两年半,其中课程学习两年,课程论文撰写半年。
学习时间:两年课程学习,每月集中授课一次,每次2天(周六日),共320课时。
学习地点:中国社会科学院王府井片区会议室或附近。
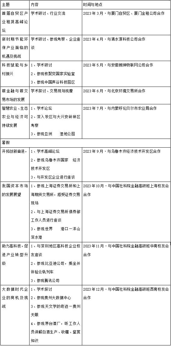
社会实践:除规定的课堂教学活动外,每学期安排三至五次社会实践课程,内容包括学术研讨、参观考察、行业交流、企业座谈。




点击获取距我最近校区
-
北京校区

北京市丰台区汉威国际广场二区7号楼
电话咨询
